欢迎访问陕西省畜牧业协会!
网站首页
关于协会
协会简介
组织机构
协会领导
会长致辞
我要入会
协会之声
企业天地
中国西部畜牧业博览会
行业动态
行业要闻
政策法规
网上讲座
技术服务
专家团队
技术标准
市场信息
市场价格
市场监测
党建工作
会员单位
联系我们
关于协会
协会简介
组织机构
协会领导
会长致辞
我要入会
协会之声
企业天地
中国西部畜牧业博览会
行业动态
行业要闻
政策法规
网上讲座
技术服务
专家团队
技术标准
市场信息
市场价格
市场监测
党建工作
会员单位
联系我们
畜产加工
畜产加工
您的位置:
首页
>
技术服务
>
技术标准
>
畜产加工
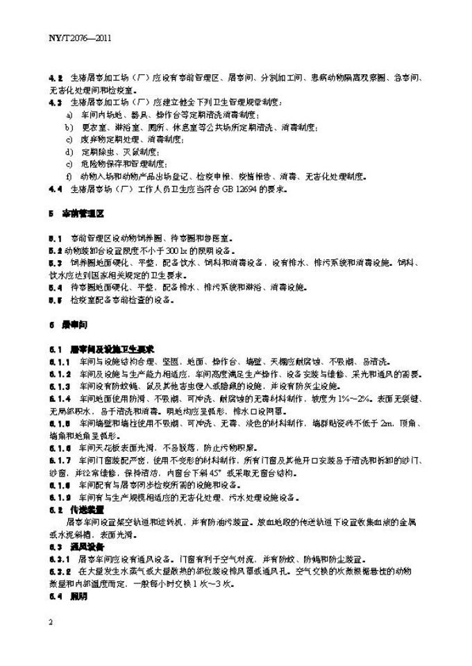
NY/T 2076-2011 生猪屠宰加工场(厂)动物卫生条件
2022-05-26
191
作者:
来源:
NY/T 2076-2011 生猪屠宰加工场(厂)动物卫生条件
上一篇:
没有了!
下一篇:
NY/T 1241-2006 蜂产品加工技术管理规范
陕西省畜牧业协会
手机:
电话:029-86254602
邮箱:2507169520@qq.com
地址:西安市新城区建强路5号圣远广场B座6018室
Copyright © 2022 陕西省畜牧业协会 版权所有